好助手实业发展(上海)有限公司

主营:税务筹划、资产评估报告、专项审计

更多产品

产品列表

PRODUCT

企业税务筹划 实现合法节税的有效路径

企业税务筹划 实现合法节税的有效路径
更新时间:2026-04-16 08:32:13

2021年建筑类企业税务筹划的三大核心要点

2021年建筑类企业税务筹划的三大核心要点
更新时间:2026-04-16 10:35:18

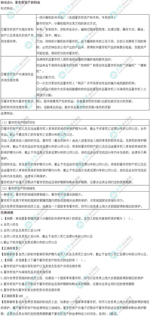
《税务会计(第二版)》产品参考信息与资产评估报告概述

公司简介

COMPANY

公司简介: 好助手实业发展(上海)有限公司成立于2017年03月14日,注册地位于上海市崇明区新河镇新开河路825号8幢D区153室(上海新河经济小区),法定代表人为田启付。经营范围包括一般项目:供应链管理服务;票务代理服务;基于云的业务外包服务;云计算装备技术服务;国内货物运输代理;专业保洁、清洗、消毒服务;企业管理咨询;会议及展览服务;礼仪服务;社会经济咨询服务;信息咨询服务(不含许可类信息咨询服务);市场主体登记注册代理;财务咨询;小微型客车租赁经营服务;租赁服务(不含许可类租赁服务);普通机械设备安装服务;技术服务、技术开发、技术咨询、技术交流、技术转让、技术推广;企业形象策划;组织文化艺术交流活动;货物进出口;技术进出口;广告设计、代理;广告制作;广告发布;互联网销售(除销售需要许可的商品);图文设计制作;日用百货销售;法律咨询(不含依法须律师事务所执业许可的业务);电子产品销售;文具用品批发;文具用品零售;办公用品销售;计算机软硬件及辅助设备零售;计算机软硬件及辅助设备批发。(除依法须经批准的项目外,凭营业执照依法自主开展经营活动)许可项目:保险经纪业务。(依法须经批准的项目,经相关部门批准后方可开展经营活动,具体经营项目以相关部门批准文件或许可证件为准)好助手实业发展(上海)有限公司对外投资8家公司。

公司简介

经营范围

scope

一般项目:供应链管理服务;票务代理服务;基于云的业务外包服务;云计算装备技术服务;国内货物运输代理;专业保洁、清洗、消毒服务;企业管理咨询;会议及展览服务;礼仪服务;社会经济咨询服务;信息咨询服务(不含许可类信息咨询服务);市场主体登记注册代理;财务咨询;小微型客车租赁经营服务;租赁服务(不含许可类租赁服务);普通机械设备安装服务;技术服务、技术开发、技术咨询、技术交流、技术转让、技术推广;企业形象策划;组织文化艺术交流活动;货物进出口;技术进出口;广告设计、代理;广告制作;广告发布;互联网销售(除销售需要许可的商品);图文设计制作;日用百货销售;法律咨询(不含依法须律师事务所执业许可的业务);电子产品销售;文具用品批发;文具用品零售;办公用品销售;计算机软硬件及辅助设备零售;计算机软硬件及辅助设备批发。(除依法须经批准的项目外,凭营业执照依法自主开展经营活动)许可项目:保险经纪业务。(依法须经批准的项目,经相关部门批准后方可开展经营活动,具体经营项目以相关部门批准文件或许可证件为准)

企业信息

Information

好助手实业发展(上海)有限公司

法人代表:田启付

注册地址:上海市崇明区新河镇新开河路825号8幢D区153室(上海新河经济小区)

所属行业:商务服务业

更多行业:其他组织管理服务,组织管理服务,商务服务业,租赁和商务服务业

联系我们

电话:4001166**

邮箱:1191171c**[email protected]

地址:上海市崇明区新河镇新开河路825号8幢D区153室(上海新河经济小区)

友情链接: 应用软件服务 投资管理 住宿 信息系统集成服务 博亚 环保技术推广 数字文化创意内容应用服务 食品销售 海口日用百货 婴童用品器材 供应链管理服务 镇江黄页 技术服务 工程机械 网络文化经营 网络服务 床上用品 日用百货商贸 供应链管理服务 通讯设备 AI人工智能产品技术开发 船舶出租 软件服务 连接器 散装饲料车 电梯制造 会务服务 喷泉 化妆品零售 温泉旅游 电力工程 数据库管理及咨询服务 音响设备销售 旅游开发项目策划咨询 童装设计 软件外包服务 软件销售 个人卫生用品销售 企业管理技术培训 通信线路 互联网数据服务 计算机系统服务 建筑材料 计算机软件研发 五金交电 网络技术服务 终端计量设备 技术交流 德隆软件 针纺织品及原料销售 货架批发 健康生活馆 化工原料 信息咨询服务 化妆品 健康信息咨询 起重机 仪器仪表制造 美容仪器设备的销售 家用电器 人工智能双创服务平台 气动执行器 服饰 实验小学 环保科技 钢板 北京恒广海商贸有限公司 上海钰彬黎网络科技有限公司 济南比雅斯机械设备有限公司 上海巧子信息技术有限公司 10万源码商城 长沙市岳麓区百木之家家具店 北京大卓科技有限公司 福建仙游鲁艺古典家具有限公司 河北聚团网络科技有限公司 如皋市旺齐百货经营部 北京博亿申信息科技有限公司 盐城霖靓网络科技有限公司 上海藏珠科技有限公司 北京佰鸿源科技有限公司 上海泽稷教育培训有限公司 营口天禹网络科技有限公司 杭州东明山森林公园有限公司 上海慕芷科技有限公司 重庆美惠乐科技有限公司 重庆贝骆斯科技有限公司 广州市坤博会议服务有限公司 北京室内设计培训 上海别笼科技有限公司 北京中博科远科技有限公司 北京晴空光年教育科技有限公司 北京卵匀科技有限公司 合肥悦晟电子科技有限公司 山东尊海食品有限公司 宁波利盛传动科技有限公司 上海律润鑫科技有限公司 湖北楚汉江文化传播有限公司 北京洲际出入境服务有限公司 重庆市锐联皓邦网络科技有限公司 睢宁县小时光美甲店 郑州沙铁餐饮管理有限公司 广州爱牧生物科技有限公司 安阳民顺钙业有限公司 上海雍熙信息技术有限公司 天气预报 山西聚百昌科技有限公司